新材料细分领域的领军企业
中文
|
EN
首页
关于元利
关于元利
公司介绍
发展历程
公司视频
全球布局
产品与解决方案
产品与解决方案
二元酸二甲酯
二元醇
聚碳酸酯二元醇
生物基
抗老化剂
特种增塑剂
成膜助剂
新闻中心
新闻中心
公司新闻
可持续发展
可持续发展
战略&方针
信息公示
投资者关系
投资者关系
投资者关系
公司公告
股票行情
加入我们
联系我们
联系我们
电采中心
联系方式
首页
关于元利
公司介绍
发展历程
公司视频
全球布局
产品与解决方案
二元酸二甲酯
二元醇
聚碳酸酯二元醇
生物基
抗老化剂
特种增塑剂
成膜助剂
新闻中心
公司新闻
可持续发展
战略&方针
信息公示
投资者关系
投资者关系
公司公告
股票行情
加入我们
联系我们
电采中心
联系方式
EN
当前位置:
首页
>
可持续发展
>
信息公示
信息公示
我们坚持可持续发展战略,实施清洁生产,发展绿色制造,合理利用能源资源,达标排放,节能降耗,追求与自然、社会的和谐发展,用实际行动,创造更加清洁的环境。
2020-06-10
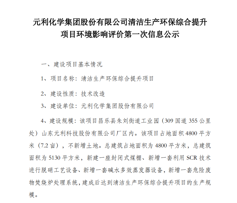
元利化学集团股份有限公司清洁生产环保综合提升项目环境影响评价第一次信息公示
元利化学集团股份有限公司清洁生产环保综合提升项目环境影响评价第一次信息公示
浏览详情
2020-06-10
清洁生产环保综合提升项目环境影响评价报告书
清洁生产环保综合提升项目环境影响评价报告书
浏览详情
2020-06-10
建设项目环境影响评价公众意见表
建设项目环境影响评价公众意见表
浏览详情
51条
上一页
1
..
5
6
7
下一页
Copyright © 元利集团 版权所有
鲁ICP备05006172号
鲁公安备37072502000158号
技术支持:
威龙电子商务